邯郸永年疫情风险地区(邯郸永年区最新消息)
邯郸永年区临_关镇返乡人员线上登记报备入口
〖壹〗、_关镇返乡人员报备表:点击进入拓展信息:永年区暑期大学生返乡政策:主动登记报备 。请同学们在返乡前至少提前两天向目的地村报备 ,详细报告所在学校属地 、姓名、身份证号码、联系电话 、返乡时间及乘坐的交通工具等有关信息。

〖贰〗、办公地址与信访关联说明根据公开信息,永年区公安局的办公地址为河北省邯郸市永年区临洺关镇新洺南路91号。通常情况下,公安机关的信访接待场所可能设于办公地址内 ,但需进一步核实 。若需直接前往现场询问,可优先选取该地址,并询问工作人员信访接待的具体位置。

〖叁〗、因特殊情况确需出入永年的 ,实行严格审批,现将有关事宜通告如下:外出永年。
〖肆〗 、永年区临洺关镇田园小区近来隶属南大街社区居民委员会管辖 。根据最新行政区划信息与实地位置确认,该小区位于临洺关镇老城区核心地段 ,东接中兴大街商业带,西邻洺兴路住宅区,处于南大街社区服务辐射范围内。附近有实验中学、新华书店、工贸商场等公共服务设施,均在社区日常管理网格中。
〖伍〗 、它所属区域为河北省邯郸市永年区临洺关镇 ,是G4京港澳高速的出入口,具体地址在邯郸市永年区露禅大街与G4京港澳高速交叉口,或者露禅大街赵固新村北侧约130米处 。
〖陆〗、邯郸市永年永合会镇隶属于河北省邯郸市永年区 ,位于永年区西部。地理位置永合会镇地处永年区西部,具有明确的方位特征。其东与临洺关镇、界河店乡接壤,这种相邻关系使得永合会镇与周边乡镇在地理上紧密相连 ,在区域发展、资源交流等方面可能存在一定互动。

邯郸算不算中高风险地区
〖壹〗 、邯郸行程码带星号需确保14天内行程不涉及中高风险地区,星号方可自动取消 。具体操作步骤如下:进入微信国务院客户端打开微信应用,搜索并进入“国务院客户端”小程序。该平台提供全国统一的疫情防控服务入口 ,确保信息权威性。点击“疫行程卡 ”功能在小程序首页或搜索栏中找到“疫行程卡”选项,点击进入 。
〖贰〗、截止2022-12-26 14:00:41 最新数据显示,邯郸邯郸地区近来没有低、高风险区域 ,都是常态化防控区。
〖叁〗 、截止2022-06-02最新数据显示,邯郸邯郸地区近来没有中、高风险区域,都是低风险地区。高风险地区:是指累计新冠病例超过了50例,而且〖Fourteen〗、天内是有聚集性疫情发生 。中风险地区:14天之内有新增确诊的病例 ,合计新冠确诊病例未超过50例;累计新冠确诊病例有超过50例,14天以内并无出现聚集性疫情。
〖肆〗 、截止2022-08-29 10:14:57 最新数据显示,邯郸邯郸地区近来没有低、中、高风险区域 ,都是常态化防控区,对近7天内有高风险区旅居史入邯人员,采取7天集中隔离医学观察。对近7天内有中风险区旅居史入邯人员 ,采取7天居家医学观察;如不具备居家医学观察条件,采取7天集中隔离 。
〖伍〗 、山东淄博和邯郸市都不是中高风险地区,可以回来过年。不过下高速要有七天以内的核酸检测结果 ,如果没有会被隔离一周。
〖陆〗、交通情况:邯郸至邢台距离较近,两地间的交通非常便捷,为两地居民的相互往来提供了便利条件 。出行建议:尽管可以自由往来 ,但邯郸方面仍建议非必要不外出,尽量减少不必要的出行,提倡错峰出行。同时,邢台方面也提醒居民避免前往中高风险地区。
石家庄去永年需要做核酥检测报告吗?
需要。根据永年所属邯郸市防疫工作要求 ,截至到2022年10月5日经核实石家庄地区存在部分中高风险地区,永年所属邯郸地区属于低风险常态化管理地区,根据两地防疫政策显示:从石家庄回永年需持有48小时核酸阴性证明 ,并提前报备,对于不同风险区返回永年人员实行分区管理,低风险地区需进行落地双检和三天两检政策 ,中高风险地区需实行7天居家隔离,进行定时核酸检测 。
因特殊情况确需出入永年的,实行严格审批 ,现将有关事宜通告如下:外出永年。
核酸检测人员范围 永年区域内所有居民(包括外地在永人员)。封控时间及要求 暂定从2022年4月23日0时始至2022年4月24日12时止(共一天半时间),全区进行封控,如有特殊情况 ,另行通知 。封控期间,全域人员保持居家不流动,按通知要求有序进行核酸采样。
邯郸永年区疫情期间出入审批程序的通告
因特殊情况确需出入永年的,实行严格审批 ,现将有关事宜通告如下:外出永年。
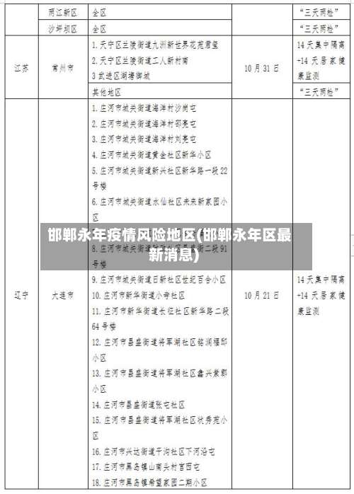
高中风险区来返永人员要点对点闭环返回,避免乘坐公共交通工具,抵永后配合防疫人员做好隔离管控等措施 。其他地区返永人员落实好三天两检健康监测等防控要求 ,倡导健康监测期间非必要不外出,不参加聚集性活动。关注周边疫情动态。
迅速启动卡口管控 。各分包小区单位要立即安排,做到人员到位、设施设备到位 ,确保值班人员24小时在岗在位在状态。对出入人员进行详细登记 、建立台账、认真测量体温,并检验健康码、疫苗接种码等。各乡镇、各村要重新启动辖区的责任卡口 。各村重要路口 、交通卡口等防控措施都要全部到位。
邯郸市永年区进出防疫政策邯郸市永年区进出防疫政策最新
〖壹〗、不要前往涉疫地区。非必要不前往风险区及发生本土疫情的城市。如确需出行,请务必提前了解当地疫情防控措施 ,及时关注自身健康码、行程卡状态,全程做好个人防护,离永前向社区 、乡镇主动报备 。来返永请提前报备。
〖贰〗、通过查询相关资料显示:可以。永年当地疫情防控政策表示当前疫情形势严峻复杂 ,我区继续封控大交通,在区界口实施临时交通管制,坚持非必要不出永、不进永 。因特殊情况确需出入永年的,实行严格审批 ,现将有关事宜通告如下:外出永年。
〖叁〗 、日内有本土疫情县(市、区)旅居史的来返邯人员,实行3天健康监测,第3天核酸检测;已实施区域静态管理县(市、区)的来返邯人员 ,实行7天居家隔离。
〖肆〗 、永年区:5月13日起,每3天一次,分乡镇错峰封控采样 。小龙马等9个乡镇16时封控、17时采样;其他区域次日0时封控、6时采样。邯郸冀南新区:5月13日至15日连续3天 ,每天5:00开始采样,采样完成前“不进不出”,完成后恢复工作生活。
〖伍〗 、返乡中加强防护 。返乡途中 ,要乘坐有安全保障的交通工具,严格做好自我防护,全程规范佩戴口罩 ,下车后及时更换口罩,尽量与同乘人员保持安全距离。返乡后遵守政策。严格落实社区防疫要求,主动配合落实相应防控措施 。
邢台新增19例本土无症状感染者!私自返乡!邯郸11人自费集中隔离!_百度...
022年5月4日0—24时,河北省新增本土无症状感染者19例 ,均在邢台市;邯郸正西乡、西苏镇等地共11人因未提前报备私自返乡被要求自费集中隔离。
新增19例本土无症状感染者发现方式:7例在集中隔离管控中发现。1例为外省返沪人员协查中发现。其余11例为相关风险人群筛查发现 。具体情况:无症状感染者1:男,61岁,居住于嘉定区南新路170弄 ,为本市报告本土无症状感染者的密切接触者,已全程接种疫苗。
月19日0 - 24时,陕西新增24例本土病例和1例无症状感染者 ,具体情况如下:本土确诊病例分布地区及数量西安市:21例,分布在雁塔区、碑林区、莲湖区 、未央区、灞桥区、西咸新区 、长安区等多个区。雁塔区:有7例 。
022年5月29日0—24时,河北省无新增本土新型冠状病毒肺炎确诊病例;新增本土无症状感染者19例。无症状感染者解除医学观察1例。截至5月29日24时 ,河北省现有本土确诊病例0例;尚在医学观察本土无症状感染者52例 。
发表评论