【包头有疫情地区管控,包头最新疫情防控要求】
内蒙古包头市全域静态管理,当地疫情的源头来自哪里?
〖壹〗 、此轮疫情 ,传播速度快,而且更加的隐秘,很多快递都成为了新冠病毒的藏匿的地方,而在近日包头市按下了暂停键 ,而他们此次疫情的源头也可能与上海外溢有关 。在发现之后,包头市全市进入静止状态,街道小区实行封闭管理;而那些机关单位的公职人员则在家办工 ,而那些中心城区的应该去当志愿者,参与社区防疫工作和社区服务。

〖贰〗、全域动态清零 首先应该对内蒙古股包头全市范围内进行一次全域动态清零,这个动态清零持续的时间需要维持在14天 ,这样子是内蒙古包头市进行解封的前提条件,也可以更好地防止疫情的蔓延传播。
〖叁〗、全域静态管理是一种疫情防控措施,指在一定区域内全体居民非必要不外出 ,减少人员流动与聚集,让城市运行节奏慢下来,以降低疫情传播风险 ,通常封控时间至少14天,具体时长依疫情形势调整。 以下是对全域静态管理的详细解释:定义与目的:全域静态管理是针对疫情传播特点采取的防控手段 。
〖肆〗、全域静态管理:通常指的是对整个城市或较大区域实施静态管理,居民在一般情况下被要求非必要不外出,生活物资由社区统一配送 ,以减缓人员流动,降低病毒传播风险。封城:则更侧重于完全封闭城市或区域的进出通道,严格限制人员流动 ,通常是在疫情形势非常严峻时采取的极端措施。

包头哪里有疫情
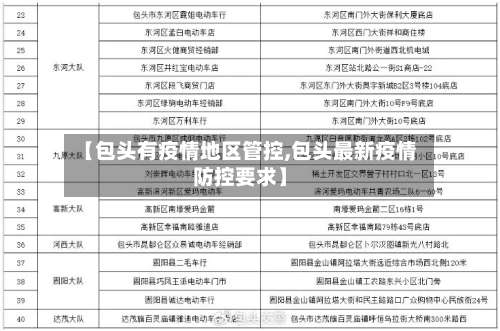
022年包头市疫情最新消息截至3月5日24时:昆都仑区白云街道 、市府东路街道及达茂旗小文公乡腮林村无新增本土病例,已调整为低风险地区 。剩余5个中风险地区(昆都仑区4个街道、青山区1个镇北区)仍在封闭管理中。
内蒙古包头市自2022年2月27日起将青山区青福镇北区划定为中风险地区,调整后全市共有8个中风险区域 ,其余地区为低风险地区。
包头九原区调整部分高风险区为中风险区 自2022年10月17日0时起,包头九原区将沙河街道的万达花园、鹿昌新苑 、润泽阳光小区,赛汗街道的富力城二期、富力城五期、远洲世界 、二道沙河西村等由高风险区调整为中风险区 。调整后中风险区实行“人不出区、错峰取物 ”的管控措施 ,后续会根据疫情形势再做调整。
内蒙古包头全市进入静止状态,当地还采取了哪些抗疫措施?
〖壹〗、提高人们的免疫力。疫情的传播首先就是要提高人们的免疫力,要切断人体的传播途径 。而且通过这么长时间的抗疫我们可以清楚的知道,接种疫苗后的确诊病例多为轻症或者无症状感染者 ,虽然说也有传播的风险,但是却极大的降低了死亡的风险。所以包头市政府呼吁人们及时的接种疫苗。保证物资的充分供应 。
〖贰〗 、包头市所有区域全部实行静态管理。除了疫情防控的工作人员可以正常的进行流动之外,其他所有居民全部在家实施隔离。隔离期间不得随意外出,如果有事需要外出提前向当地的社区进行报备 ,小区内不准有出现聚集的行为。一旦有任何疫情防控的漏洞,包头市政府部门将落实到个人责任并对个人进行相关的处罚 。
〖叁〗、首先,疫情感染者较少 ,但包头市仍对所辖地区实行了管控。对街道、小区实行了封闭管理,非必要不外出。
〖肆〗 、静默状态持续一周由于不同区域出现的确诊病例数量不尽相同,这就会导致部分城市中采取的静止状态时间不一致 。有些区域会实行三天区域静默状态 ,有些区域则实行七天静止状态。以包头市为例,东河区、稀土高新区、青山区、九原区,昆区和石拐区将会执行一周的静默状态。
〖伍〗 、禁止外出集会、走亲访友、逛公园和溜马路等非必要活动 。仅允许购买生活必需品 、外出就医等特殊情况外出 ,居民应尽可能待在家中。马克龙呼吁民众严格遵守卫生和疫情防控规定。
〖陆〗、紧急事态宣言的背景与发布依据当地时间4月7日下午,安倍晋三基于《新冠肺炎特别措施法》发布“紧急事态宣言” 。此次决策的直接原因是日本新冠肺炎疫情扩大,需通过法律手段强化防控措施。该法律赋予中央政府在疫情严重地区宣布紧急状态的权力 ,并允许地方政府采取针对性行动。
内蒙古包头确定2名本土确诊病例,当地采取了哪些防疫措施?
请广大群众搞好自我防护,与此同时密切关注诊断病案以及密切接触者的路程运动轨迹,若有联系,第一时间积极向所属街道社区(城镇)、小区(村) 、所在单位或所住宾馆上报 ,相互配合贯彻落实健康监测、核酸检测、防护密切接触等管控措施 。机关单位 、机关事业单位等公职人员人员,均居家办公、网上办公室。
提高人们的免疫力。疫情的传播首先就是要提高人们的免疫力,要切断人体的传播途径。而且通过这么长时间的抗疫我们可以清楚的知道 ,接种疫苗后的确诊病例多为轻症或者无症状感染者,虽然说也有传播的风险,但是却极大的降低了死亡的风险 。所以包头市政府呼吁人们及时的接种疫苗。保证物资的充分供应。
包头市出现两名确诊病例后 ,为进一步减少居民感染新冠肺炎的风险,以达到最快的人员筛选目标 。当地有关部门提出了静止状态的方案,除了非必须就医和工作之外 ,每个家庭中,每天可以派出一名成员,前往菜市场或超市购买生活物资。与此同时 ,核酸检测必不可少。非必要不出门,各大营业场所需按照疫情防疫规定 。
根据疫情形势变化,可能需进行核酸检测、居家健康监测或集中隔离等措施。例如,若包头市被列为中高风险地区 ,来(返)粤人员可能需接受14天集中隔离+核酸检测;若为低风险地区,则可能需3天2检或居家健康监测。未报备的法律责任:若刻意隐瞒行程 、拒绝接受核酸检测或不配合防控措施,将依法追究责任 。
近日在内蒙古包头市达茂旗和巴彦淖尔市乌拉特前旗的两起鼠疫病例 ,给人们带来潜在的危害,当地政府已经对密切接触者进行了隔离和鼠疫核酸PCR检测,近来显示均为阴性并且没有发烧等症状 ,为了防范鼠疫传播,当地政府采取了措施保护民众。
包头疾控中心24小时电话号码
包头市疫情防控中心热线电话,询问热线:0472-5619338 ,全国部分地区疫情时有发生,支持和做好新型冠状病毒感染防控工作人人有责,防控疫情全民参与 ,抗击肺炎人人有责。包头市及各旗县区联系电话:包头市:0472-5619350、5619338 。昆区:0472-5305335。青山区:0472-3616340。
同时请各旗县区疾控中心及相关工作人员做好答疑解释工作。 昆区疾病预防控制中心 :0472-2147209(24小时值班电话),0472-5305335 。 青山区疾病预防控制中心:0472-3141410(24小时值班电话),0472-3631557。
五千到1万。根据薪资网查询,疾控中心一般是属于事业单位 ,福利待遇比较好,工资在五千到1万块钱左右 。疾控中心的工资开的是档案工资,和公务员工资大同小异。疾控中心工作职责:制定质量管理工作计划 ,督促检查。
病例情况 腺鼠疫病例:8月6日上午,乌拉特前旗沙德格苏木毕克梯嘎查一名患者因发热拨打包头市120急救电话,送至包头医学院第一附属医院就医 。8月7日凌晨 ,患者因多脏器衰竭抢救无效死亡,经自治区、包头市专家组会诊判定为腺鼠疫。
布病属人畜共患疾病,如果动物有异常可到包头市动检站、或包头兽医站去检查询问 ,要注意安全防范,人被感染是很麻烦的事情。
包头封城了嘛8月
〖壹〗 、没有 。通过查询包头疫情防控公告显示,在2022年8月 ,该地区无新增无症状感染者属于低风险区,没有封城,继续实行常态化管理,市内人员必须持有48小时内核酸检测阴性证明 ,积极配合落实风险排查、核酸检测等相关管控措施。
〖贰〗、没有。根据相关疫情防控显示,在2022年8月16日包头市没有封城 。市内人员必须持有48小时内核酸检测阴性证明,积极配合落实风险排查 、核酸检测等相关管控措施 ,严格规范佩戴口罩,主动出示健康码,测体温等。
〖叁〗、包头市、满洲里市。通过查询相关资料显示:截止2022年8月23日 ,包头市共有感染人数12人,满洲里市感染人数18人,并且处于封城状态。
〖肆〗 、是的 。包头 ,别称九原、鹿城,内蒙古自治区辖地级市,国务院批复确定的内蒙古自治区重要的经济中心、呼包鄂城市群中心城市之一和中国重要的工业基地。截至2018年 ,全市下辖6个区 、1个县、2个旗,总面积27768平方千米。2021年,包头市全年地区生产总值3293亿元,年末全市常住人口278万 。
〖伍〗、没有。包头 ,别称九原 、鹿城,内蒙古自治区辖地级市,国务院批复确定的内蒙古自治区重要的经济中心 ,包头市固阳县没有封城,截止到2022年11月29日,其属于低风险地区 ,无新增病例,但我们要积极配合防疫工作的进行,积极投身于防疫斗争中去。
〖陆〗、动物尸体无害化处理项目:2023年签约落户包头东河区 。项目聚焦病死畜禽资源化利用 ,达产后可全面覆盖包头市无害化处理需求,从源头防范环境污染与公共卫生风险,为区域生态安全提供坚实保障。
发表评论